设为首页
|
加入收藏
首页
|
部门概况
|
科研动态
|
项目管理
|
科研成果
|
成果推广
|
管理制度
|
学术研究
|
下载中心
教育教学研究项目
应用技术研发项目
院级项目
理论研究
学术交流
当前位置:
首页
>>
通知公告
>>
正文
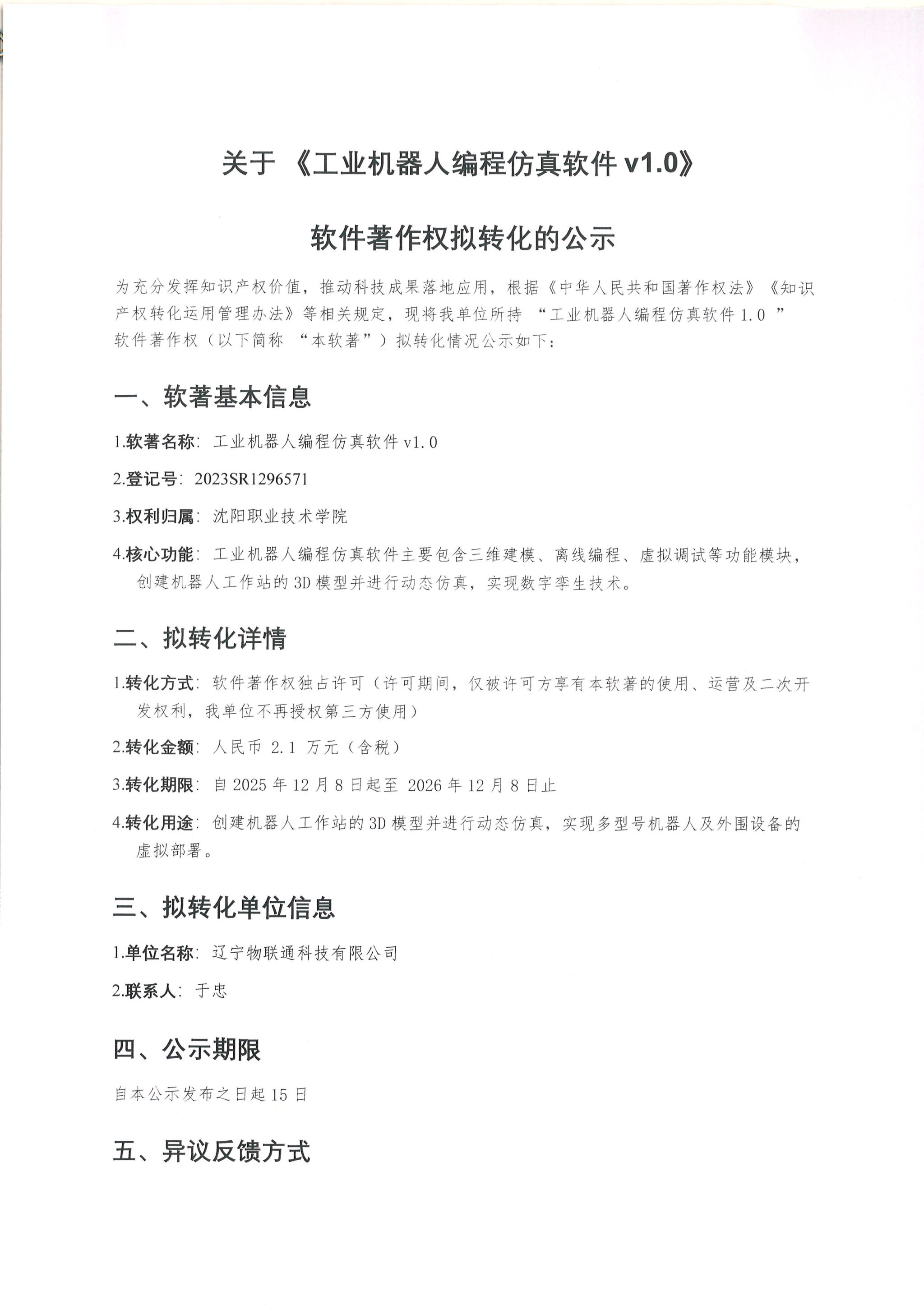
关于《工业机器人编程仿真软件 v1.0》软件著作权拟转化的公示
2025-11-21 10:19
【
关闭窗口
】
通知公告
·
关于推荐2026年辽宁省...
11/25
·
关于《工业机器人编程...
11/21
·
关于《一种数控机床用...
11/21
·
关于 《文创产品设计一...
11/14
·
关于《智能地面施工质...
11/04
·
沈阳职业技术学院2022...
09/22
·
辽宁省教育厅基本科研...
01/03
·
公示
11/29
热点文章
地址:沈阳市大东区劳动路32号 沈阳职业技术学院 科研处
邮政编码:110045 邮箱:
kyghc88252533@163.com